1月25日,正泰電器發布公告稱,將其所持有的河北及安徽區域總計311.41MW戶用光伏發電系統資產分兩批轉讓給陜西電投泰集新能源科技有限公司,交易對價總計為124749.41萬元。
根據天眼查信息顯示,陜西電投泰集新能源科技有限公司控股企業系國家電投,正泰安能的全資子公司溫州泰集新能源有限公司持該公司股份18%。
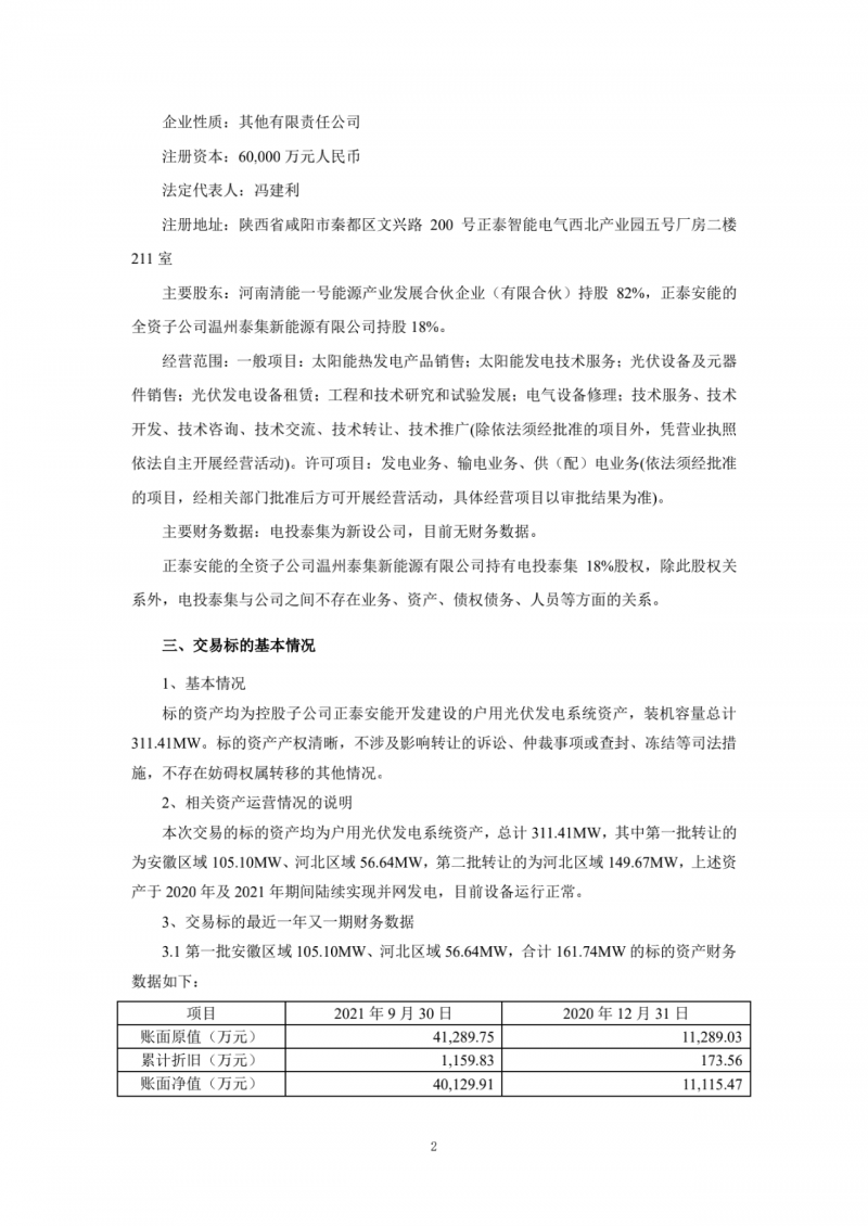
根據交易公告,正泰安能與電投泰集簽訂資產收購協議,將其所持有的河北及安徽區域總計311.41MW戶用光伏發電系統資產分兩批轉讓給電投泰集,交易對價總計為124749.41萬元(均為含稅價,增值稅稅率13%);其中第一批轉讓安徽區域 105.10MW、河北區域56.64MW,合計161.74MW,交易對價為65281.91萬元(含稅價,增值稅稅率13%);第二批轉讓河北區域149.67MW,交易對價為59467.50萬元(含稅價,增值稅稅率13%)。上述資產交割完成后,正泰安能或其子公司將繼續為上述戶用光伏發電系統提供運維服務。
正泰電器認為,本次出售控股子公司正泰安能開發建設的戶用光伏發電系統資產,符合公司“高科技、輕資產、平臺化、服務型”的戰略部署,將進一步優化公司業務模式與資產結構,加快公司戶用綜合能源管理業務發展速度。經初步測算,本次戶用光伏發電系統資產轉讓預計將增加正泰安能2022年度凈利潤額不低于1.81億元(包括過渡期間發電收益),將對公司經營業績帶來一定的正面影響。
事實上,正泰此前已經出售了一部分戶用光伏資產(正泰安能達成全國首單488MW戶用資產交易,已簽1.6GW整縣推進項目)。2021年9月,正泰電器旗下子公司正泰安能與電投安能簽訂了《資產收購協議》、《戶用光伏電站運維服務合同》,正泰安能將其所持有的河南、山西地區488.61MW戶用光伏發電系統轉讓給電投安能,交易對價為183044.78萬元,其中河南區域484.06MW,山西區域4.55MW。資產交割完成后,正泰安能或其子公司將繼續為上述戶用光伏發電系統提供運維服務。
具體公告見下:












評論