黑龍江省生態環境廳官網發布《黑龍江省減污降碳協同增效實施方案》,方案提出,到2025年,減污降碳協同推進的工作格局基本形成,重點區域、重點領域結構優化調整和綠色低碳發展取得明顯成效,形成可復制、可推廣的典型經驗,減污降碳協同度有效提升。
到2030年,減污降碳協同能力顯著提升,助力實現碳達峰目標,大氣、水、土壤、固體廢物等污染防治領域減污降碳協同治理水平顯著提高。
黑龍江省減污降碳協同增效實施方案
為貫徹落實《減污降碳協同增效實施方案》,促進經濟社會全面綠色轉型,按照《黑龍江省碳達峰碳中和“1+N”政策體系編制工作方案》有關要求,結合我省實際,制定本實施方案。
一、總體要求
以習近平新時代中國特色社會主義思想為指導,全面貫徹黨的十九大和十九屆歷次全會精神,按照黨中央、國務院決策部署,堅定不移貫徹習近平生態文明思想,深入學習習近平總書記對東北地區和我省的重要講話重要指示批示精神及省十三次黨代會精神,立足新發展階段,完整、準確、全面貫徹新發展理念,服務和融入構建新發展格局,堅持系統觀念,把減污降碳協同增效作為促進經濟社會發展全面綠色轉型的總抓手,科學把握污染防治和氣候治理的整體性,以結構調整、布局優化為關鍵,以優化治理路徑為重點,以政策協同、機制創新為手段,完善法規標準,強化科技支撐,全面提升生態環境治理綜合效能,實現環境、氣候、經濟效益多贏。堅持統籌協調、系統推進,堅持源頭防控、聚焦重點,堅持技術優化、協同控制,堅持機制創新、融入治理,堅持示范引領、突破攻堅,努力在實現碳達峰碳中和目標愿景中貢獻龍江智慧、展現龍江作為。
到2025年,減污降碳協同推進的工作格局基本形成,重點區域、重點領域結構優化調整和綠色低碳發展取得明顯成效,形成可復制、可推廣的典型經驗,減污降碳協同度有效提升。
到2030年,減污降碳協同能力顯著提升,助力實現碳達峰目標,大氣、水、土壤、固體廢物等污染防治領域減污降碳協同治理水平顯著提高。
二、加強源頭防控
(一)強化生態環境分區管控。銜接國土空間規劃分區和用途管制要求,將碳達峰碳中和要求納入“三線一單。”增強區域環境質量改善目標對能源和產業布局的引導作用,落實國家以區域環境質量改善和碳達峰為導向的產業準入及退出清單制度。加大污染嚴重地區結構調整和布局優化力度,加快推動重點區域、重點流域落后和過剩產能退出。(省自然資源廳、省生態環境廳、省工信廳、省發改委按職責分工負責)
(二)加強生態環境準入管理。嚴把新上項目碳排放關,堅決遏制高耗能、高排放、低水平項目盲目發展。新建、改建、擴建煤電、石化、化工、鋼鐵、有色冶煉、建材等高耗能、高排放項目,要充分論證,嚴格落實國家產業規劃、產業政策、“三線一單”、環評審批、取水許可審批、節能審查及污染物區域削減替代等要求,采取先進適用的工藝技術和裝備,提升高耗能項目能耗準入標準,確保能耗、物耗、水耗達到清潔生產先進水平。持續加強產業集群環境治理,明確布局和產業發展方向,高質量構建起“4567”現代產業體系。嚴格落實《產業結構調整指導目錄》的最新要求。(省發改委、省生態環境廳、省工信廳、省水利廳按職責分工負責)
(三)推動能源綠色低碳轉型。統籌能源安全和綠色低碳發展,推動能源供給體系清潔化低碳化和終端能源消費電氣化。加快推進清潔取暖,開展智慧供暖試點。優先發展非化石能源,規?;?、基地化開發風能、太陽能資源,科學布局生物質熱電聯產和生物天然氣項目。推進煤炭清潔高效利用,推動煤炭和新能源優化組合。“十四五”時期嚴格合理控制煤炭消費增長、“十五五”時期逐步減少,重點削減散煤等非電用煤。提高電網調峰能力,推動抽水蓄能電站建設。新改擴建工業爐窯采用清潔低碳能源,優化天然氣使用方式,優先保障居民用氣,有序推進工業燃煤和農業用煤天然氣替代。(省發改委、省工信廳、省生態環境廳、省住建廳、省交通廳、省農業農村廳按職責分工負責)
(四)加快形成綠色生活方式。倡導簡約適度、綠色低碳、文明健康的生活方式和消費模式。推行節水、節電、節糧、節能、節地,從源頭上減少污染物和碳排放。擴大綠色低碳產品供給和消費,暢通綠色產品消費渠道,強化綠色產品和服務認證管理,完善綠色產品推廣宣傳機制。大力開展綠色低碳社會行動示范創建活動,深入推進綠色機關、綠色社區、綠色學校、綠色商場創建行動。扎實推進塑料污染全鏈條治理,開展年度塑料污染治理聯合專項行動。引導公眾選擇“135”綠色低碳出行方式。發揮黨政機關與公共機構節能減排引領示范作用,倡導實施大型活動碳中和。按照國家統一部署,探索建立“碳普惠”等公眾參與綠色發展引領機制。(省發改委、省教育廳、省公安廳、省生態環境廳、省住建廳、省交通廳、省水利廳、省商務廳、省民政廳、省市場監督管理局、省機關事務管理局、省糧食局按職責分工負責)

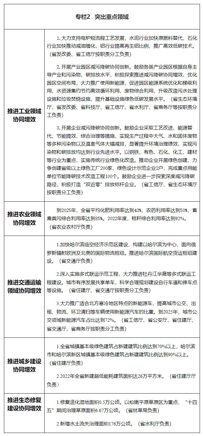
三、突出重點領域
(五)推進工業領域協同增效。實施綠色制造工程,推廣綠色設計,在產品設計開發階段系統考慮原材料選用、生產、銷售、使用、回收、處理全生命周期綠色化,加快工業領域源頭減排、過程控制、末端治理、綜合利用全流程綠色發展。推進工業節能和能效水平提升。依法對“雙超雙有能耗超限額”企業實施強制性清潔生產審核,開展重點行業清潔生產改造,推動一批重點企業達到國際領先水平。推動冶煉副產能源資源與建材、石化、化工行業深度耦合發展。鼓勵重點行業企業探索多污染物和溫室氣體協同控制技術工藝,開展協同創新示范。推動碳捕集、利用與封存技術在工業領域應用。(省工信廳、省發改委、省科技廳、省生態環境廳按職責分工負責)
(六)推進農業領域協同增效。推行農業綠色生產方式,協同推進種植業、畜牧業、水產養殖業節能減排與污染治理。加強種植業面源污染防治,推進科學施肥、合理用藥。2025年,化肥利用率平均達到43%,農藥利用率達到50%。優化稻田水分灌溉管理,推廣優良品種和綠色高效栽培技術。提升秸稈綜合利用水平,強化秸稈焚燒管控。深入推進規模養殖場污染治理,整縣推進畜禽糞污資源化利用。在農業領域大力推廣生物質能、太陽能等綠色用能模式。適度發展稻漁綜合種養等綜合水產養殖模式,探索推進漁船魚機節能減排。加快老舊農機報廢更新力度,推廣節能環保農機裝備。推進農村能源消費升級,有序推進農村地區清潔取暖。(省農業農村廳、省生態環境廳、省發改委按職責分工負責)
(七)推進交通運輸領域協同增效。落實《黑龍江省大宗貨物運輸“公轉鐵”補助實施細則》,提高鐵路在綜合運輸中的承運比例。深入實施多式聯運示范工程。推進高效集約的綠色流通體系,大力發展綠色物流和綠色倉儲。加強城市慢行交通系統建設。加快新能源車發展,逐步推動公共領域用車電動化,有序推動老舊車輛替換為新能源車輛和非道路移動機械使用新能源清潔能源動力。繼續推廣港口岸電使用,對新建、改建、擴建碼頭工程要求同步設計、建設岸電設施。(省交通廳、省發改委、省公安廳、省住建廳、中國鐵路哈爾濱局集團有限公司按職責分工負責)
(八)推進城鄉建設協同增效。優化城鎮布局,推動城鎮新建居住建筑全面實施綠色設計。推行裝配式和全裝修住宅,推廣嚴寒地區裝配式建筑適宜技術。加快發展綠色施工新技術,引導商業房地產開發項目建設高品質綠色建筑,推動綠色居住建筑規模化發展。挖掘可再生能源應用潛力,因地制宜推廣中深層地熱能、生物質能、太陽能等可再生能源供熱,促進能源應用多元化。在具備條件的地區推行超低能耗建筑和近零能耗建筑試點示范。結合城鎮老舊小區改造,統籌推進2000年以前建成需改造老舊小區或單棟住宅樓墻體保溫、屋面保溫等節能改造。鼓勵在農村危房改造和地震高烈度設防地區農房抗震改造中同步實施建筑節能改造,提高農房節能水平。提高建筑垃圾源頭減量、多渠道利用、無害化消納處置水平,鼓勵以末端處置對建筑垃圾進行細化分類。在農村人居環境整治中統籌考慮減污降碳要求。(省住建廳、省發改委、省農業農村廳、省鄉村振興局按職責分工負責,農村人居環境整治專項小組各成員單位按職責配合)
(九)推進生態修復建設協同增效??茖W開展國土綠化行動,持續增加森林面積和蓄積量。全面加強天然林保護修復。實施生物多樣性保護重大工程??茖W推進水土流失綜合治理。加強土地利用變化管理和森林可持續經營。堅持以自然恢復為主,推行森林、草原、河流、湖泊、濕地休養生息,提升生態系統質量和穩定性。繼續推動小興安嶺-三江平原山水林田湖草生態保護修復工程試點建設。強化生態保護監管,完善自然保護地、生態保護紅線監管制度,落實不同生態功能區分級分區保護、修復和監管要求,強化河湖生態流量管理。加強城市生態建設,完善城市綠色生態網絡,科學規劃、合理布局城市生態廊道和生態緩沖帶,優化城市綠化樹種,降低花粉污染和自然源揮發性有機物排放。提升城市水體自然岸線保有率。開展生態改善、環境擴容、碳匯提升等方面效果綜合評估,不斷提升生態系統碳匯與凈化功能。(省自然資源廳、省生態環境廳、省住建廳、省水利廳、省農業農村廳、省林草局、省財政廳按職責分工負責)

四、優化環境治理
(十)推進大氣污染防治協同控制。優化治理技術路線,加大氮氧化物、揮發性有機物(VOCs)以及溫室氣體協同減排力度。持續開展散煤污染治理。協同化推進重點行業大氣污染深度治理與節能降碳行動,深入推進哈爾濱市、齊齊哈爾市等城市鋼鐵企業超低排放改造,推進七臺河市、雙鴨山市等城市焦化企業深度治理,鼓勵水泥行業開展超低排放改造。VOCs治理優先采用源頭替代措施。推進大氣污染治理設備節能降耗,提高設備自動化、智能化運行水平。加強消耗臭氧層物質和氫氟碳化物環境管理,加快使用含氫氯氟烴生產線改造,加強泡沫、制冷、氟化工等行業治理,逐步淘汰氫氯氟烴使用。(省生態環境廳、省發改委、省工信廳、省住建廳、省農業農村廳、省市場監督管理局按職責分工負責)
(十一)推進水環境治理協同控制。大力推進污水資源化利用。提高工業用水效率,推動建立園區上下游用水戶循環用水鏈條,加強企業間用水系統集成優化,開展以廢水資源化利用為重點的綠色高質量轉型升級和循環化改造,加快節水及水循環利用設施建設,促進企業間串聯用水、分質用水,實現一水多用和循環利用。加大城鎮污水收集處理及再生水利用設施建設力度。統籌各類非常規水源利用,具備使用非常規水條件但未充分利用的建設項目不得批準其新增取水許可。因地制宜推動農村生活污水采用分散化、生態化方式處理和就近資源化利用。(省工信廳、省生態環境廳、省住建廳、省水利廳按職責分工負責)
(十二)推進土壤污染治理協同控制。合理規劃污染地塊土地用途,鼓勵農藥、化工等行業中重度污染地塊優先規劃用于拓展生態空間。優化土壤污染風險管控和修復技術路線,注重節能降耗。利用鹽堿地、采煤沉陷區、廢棄工礦用地等開發建設集中式風電光伏項目,因地制宜在農(牧)區、生態功能區、邊境地區推進風電和光伏發電分布方式開發,實施“千家萬戶沐光行動”,開展整縣(市、區)屋頂分布式光伏開發試點。(省自然資源廳、省生態環境廳、省發改委按職責分工負責)
(十三)推進固體廢物污染防治協同控制。持續加強固體廢物源頭減量和資源化利用,強化資源回收和綜合利用,推進“無廢城市”建設。推動煤矸石、粉煤灰、尾礦、冶煉渣等工業固廢資源利用或替代建材生產原料。加強生活垃圾分類和減量化、資源化,加快建設與生活垃圾分類相匹配的收集、轉運、處理設施,實現生活垃圾分類資源價值和環保價值。推進廚余垃圾、污水廠污泥等低值有機廢物的統籌協同處置。加強生活垃圾填埋場垃圾滲濾液、惡臭和溫室氣體協同控制,持續推進生活垃圾焚燒處理能力建設,規范有序開展垃圾填埋場填埋氣收集處理設施建設。因地制宜穩步推進生物質能多元化開發利用。禁止持久性有機污染物和添汞產品非法生產,從源頭減少含有毒有害化學物質的危險廢物產生。(省發改委、省工信廳、省生態環境廳、省住建廳、省商務廳、省市場監督管理局按職責分工負責)

五、強化支撐保障
(十四)強化協同技術創新研發。實施協同技術創新攻關行動,圍繞節能環保、清潔生產、清潔能源等綠色低碳循環發展領域開展關鍵技術研發。結合我省冬季寒冷實際,加大節能低碳環保技術設備和工藝研發力度。鼓勵企業與高校、科研院所聯合組建綠色低碳循環發展領域各類科技創新基地,促進產學研協同創新。推廣應用“揭榜掛帥”等科技項目組織模式,積極利用首臺(套)重大技術裝備政策支持綠色技術應用。強化對俄科技創新合作,發揮與廣東省、深圳市對口合作優勢,強化協同技術研發應用。推進綠色低碳科技成果轉化,推廣應用減污降碳技術。鼓勵省內研究機構開展林木良種、造林經營等方面全鏈條的增匯技術、碳匯計量監測技術研究,推動濕地、草原碳匯方法學研究。(省科技廳、省發改委、省教育廳、省工信廳、省生態環境廳、省住建廳、省國資委、省林草局等按職責分工負責)
(十五)完善減污降碳法規標準。大力推進水污染防治、固體廢物污染防治等生態環境保護方面立法工作,加強減污降碳協同增效的法治保障,體現減污降碳協同管理理念。在現行國家、省內林草碳匯方法學及標準的基礎上,進一步完善省內林草碳匯地方標準體系建設。(省生態環境廳、省林草局按職責分工負責)
(十六)推進減污降碳協同監管。積極參與全國碳市場交易,開展納入全國碳交易市場的重點排放企業碳排放監測、報告和核查工作,嚴厲打擊碳排放數據造假行為,嚴格實施履約監管,督促企業按時完成配額清繳履約工作。推動污染物和碳排放量大的企業開展環境信息依法披露。(省生態環境廳負責)
(十七)健全減污降碳經濟政策。統籌利用專項資金,對符合支持條件的節能減碳項目實施和技術研發給予支持。嚴格執行差別電價、分時電價和居民階梯電價政策。深入推進農業水價綜合改革,配套建設計量設施,健全節水激勵機制。指導各地合理制定配氣價格和銷售價格,因地制宜實施天然氣替代,拓展天然氣利用領域。落實環境保護、節能節水、新能源和清潔能源車船等稅收優惠政策。加大宣傳貫徹綠色低碳稅收優惠政策力度,按照國家統一部署,開展水資源費改稅試點工作。擴大綠色信貸、綠色債券規模,有序推進綠色保險,落實好國家對金融機構綠色金融業績評價考核要求。加強普惠金融和綠色金融體系建設,加強政府性融資擔保體系建設,加大對企業支持力度,緩解融資難融資貴問題,支持符合條件的綠色產業企業上市融資。(省財政廳、省發改委、省科技廳、省工信廳、省生態環境廳、省水利廳、省農業農村廳、中國人民銀行哈爾濱中心支行、省稅務局、黑龍江銀保監局、黑龍江證監局、省地方金融監管局、省電力公司等按職責分工負責)
(十八)提升減污降碳基礎能力。在地級及以上城市以非甲烷總烴自動監測站為依托,加增溫室氣體CH4、N2O、CO2監測項目,開展溫室氣體研究性監測。按照國家統一部署,落實移動源碳排放核查、核算與報告制度。(省生態環境廳、省統計局按職責分工負責)
六、加強組織實施
(十九)加強組織領導。各市(地)、各有關部門要深入貫徹落實黨中央、國務院和省委、省政府有關決策部署,充分認識減污降碳協同增效工作的重要性、緊迫性,堅決扛起政治責任,抓好貫徹落實。各有關部門要加強協調配合,各司其職,各負其責,形成合力,系統推進相關工作。各市(地)生態環境部門要結合實際,明確時間目標,細化工作任務,確保各項重點舉措落地見效。(各部門、各市(地)政府(行署)按職責分工負責)
(二十)加強宣傳教育。加強隊伍能力建設,組織開展減污降碳協同增效業務培訓,提升相關部門、地方政府、企業管理人員能力水平。將綠色低碳發展納入國民教育體系,在“六五環境日”“全國低碳日”“節能宣傳周”等重要時間節點,廣泛開展生態環境保護及應對氣候變化的宣傳教育和科普活動。充分利用廣播、電視、報紙和網絡新媒體平臺,宣傳綠色低碳的生活方式,提高公眾綠色低碳意識。強化宣傳引導,選樹減污降碳先進典型集體和個人,發揮榜樣示范和引領作用。加大信息公開力度,完善公眾監督和舉報反饋機制,提高環境決策公眾參與水平。(省生態環境廳、省發改委、省教育廳,各部門、各市(地)政府(行署)按職責分工負責)
(二十一)加強考核督導。統籌考慮減污降碳要求,將溫室氣體排放控制目標完成情況納入生態環境相關考核體系,逐步形成體現減污降碳協同增效要求的生態環境考核體系。(省生態環境廳負責)










評論